项目概况
海燕研究论坛神经精神病防治院健康教育场所布置项目 招标项目的潜在供应商应在福州市台江区宁化街道祥坂街357号阳光城时代广场17层1709室获取竞争性磋商文件,并于2024年05月21日 09点30分(北京时间)前递交响应文件。
一、项目基本情况
项目编号:ZDZB(ZX)2024-024-2
项目名称:海燕研究论坛神经精神病防治院健康教育场所布置项目
预算金额:92381.76元(人民币)
最高限价(如有):92381.76(人民币)
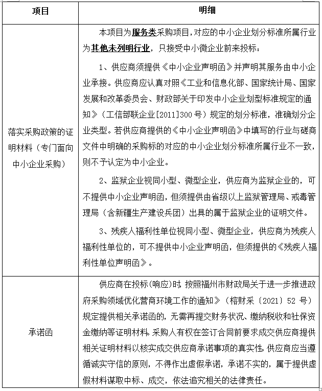
采购需求:(元)

合同履行期限:自合同签订之日起30天内交货。
本项目(不接受)联合体投标。
二、申请人的资格要求:
1.满足《中华人民共和国政府采购法》第二十二条规定;
2.特定条件:

三、获取竞争性磋商文件
时间:2024年05月09日至2024年05月15日,每天上午09:00至12:00,下午15:00至17:00。(北京时间,法定节假日除外)
地点:福州市台江区宁化街道祥坂街357号阳光城时代广场17层1709室
方式:现场获取:到我司办公地点现场获取文件,填写《竞争性磋商文件购买登记表》并提供磋商公告中要求提交的获取材料后受理。邮件获取: ①填写竞争性磋商文件购买登记表; ②按磋商公告规定的竞争性磋商文件售价转账或电汇交纳费用,并将竞争性磋商文件购买登记表、磋商公告要求的相关文件(如有)及汇款单据扫描后用邮件发送至我司指定邮箱zhongdazb@163.com(购买时间以指定邮箱收到邮件时间为准); ③与我司前台工作人员联系,确认款项是否到帐,相关文件是否收悉; ④我司按竞争性磋商文件购买登记表上的信息以电邮方式发送竞争性磋商文件,如需邮寄发票,邮费自理。
售价:¥100.0 元,本公告包含的竞争性磋商文件售价总和
四、提交响应文件截止时间、磋商时间和地点
提交响应文件截止时间:2024年05月21日 09点30分(北京时间)
磋商时间:2024年05月21日 09点30分(北京时间)
地点:福州市台江区宁化街道祥坂街357号阳光城时代广场17层1709室
五、其他补充事宜

六、对本次招标提出询问,请按以下方式联系。
1.采购人信息
名称:海燕研究论坛神经精神病防治院
地址:福州市仓山区金山南二环路451号
联系人:卢先生
联系方法:0591-63069941
2.采购代理机构信息
名 称:福建省中达招标代理有限公司
地 址:福州市台江区宁化街道祥坂街357号阳光城时代广场17层09室
联系方式:陈弘莉、王燕燕、邱玉婷0591-88231280
3.项目联系方式
项目联系人:陈弘莉
电 话:0591-88231280
